客服中心

聯系我們
  • 聯系地址:廣東省廣州市天河區科新路優可商務中心B棟
  • 服務熱線:020-85279740
  • 聯系電話:020-85279740(8線) 020-37889427
  • 傳真電話:020-85279740

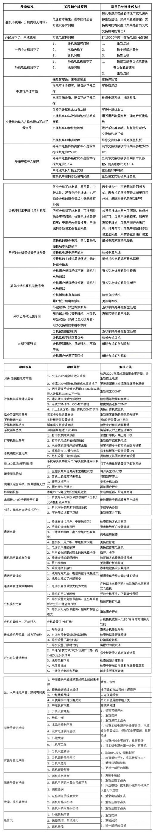
程控交換機故障解決方法有哪些?

發表時間:2021年05月18日瀏覽量:

 

電話交換機的主要任務是實現用戶間通話的接續。基本劃分為兩大部分:話路設備和控制設備。話路設備主要包括各種接口電路(如用戶線接口和中繼線接口電路等)和交換 (或接續)網絡;控制設備在縱橫制交換機中主要包括標志器與記發器,而在程控交換機中,控制設備則為電子計算機,包括中央處理器(CPU),存儲器和輸入 /輸出設備。

程控交換機實質上是采用計算機進行“存儲程序控制”的交換機,它將各種控制功能,方法編成程序,存入存儲器,利用對外部狀態的掃描數據和存儲程序來控制,管理整個交換系統的工作。

      程控交換機控制設備的主體是微處理器,通常按其配置與控制工作方式的不同,可分為集中控制和分散控制兩類。為了更好的適應軟硬件模塊化的要求,提高處理能力及增強系統的靈活性與可靠性,程控交換系統的分散控制程度日趨提高,已廣泛采用部分或完全分布式控制方式。日常在使用集團電話、電話交換機時候因為各種原因機器不能運轉,嚴重影響公司的運作,是件很頭疼的事。為此,我們特意整理了常見的問題的解決方法,自己動手便可解決問題。